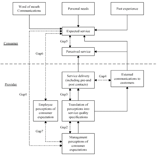
Servqual-gaps-software

SERVQUAL-GAPS-SOFTWARE

Download URL | Author URL | Software URL | Buy Now ($0)

SERVQUAL-GAPS Software Strategy Development Framework Model, Strategic Management, MBA models and frameworks, business

Related software (5)

MANAGEMENT-DEVELOPMENT-Software

MANAGEMENT-DEVELOPMENT-Software

MANAGEMENT-DEVELOPMENT Software Strategy Framework Model, Strategic Management, MBA models and frameworks, business

Organizational-Chain Software

Organizational-Chain Software

Organizational-Chain Software Strategy Framework Model, Strategic Management, MBA models and frameworks, business

Organizational-Value-Chain Software

Organizational-Value-Chain Software

Organizational-Value-Chain Software Strategy Framework Model, Strategic Management, MBA models and frameworks, business

Outsourcing-Value-Chain Software

Outsourcing-Value-Chain Software

Outsourcing-Value-Chain Software Strategy Framework Model, Strategic Management, MBA models and frameworks, business

Product-Value-Chain Software

Product-Value-Chain Software

Product-Value-Chain Software Strategy Framework Model, Strategic Management, MBA models and frameworks, business